Digital Feature: Utilizing steam stripping to remove benzene from wastewater and waste streams: A guide to maintaining compliant benzene levels with confidence
T. SCHAFER, Koch Modular Process Systems, Paramus, New Jersey
In February of 2024, the Environmental Protection Agency (EPA) issued an enforcement alert warning stating that chemical plants releasing significant amounts of carcinogens like benzene and other harmful chemicals into the air and water, in violation of environmental regulations, could face substantial penalties.1 These emissions pose serious long-term health risks to surrounding communities, and non-compliance with government standards will result in strict enforcement actions.
Due to this alert, reducing environmental pollutants has become a central focus for petrochemical plants. One of the most pressing challenges is removing benzene, a known carcinogen, from wastewater and process streams.
In an effort to address the harmful chemicals being released at chemical plants, companies are developing different strategies to minimize their footprint and achieve cleaner air and water. The author’s company has developed and built robust and efficient benzene stripping systems that meet regulatory requirements and deliver operational reliability.
Benzene steam stripping. Steam stripping is seeing a significant rise in applications due to its ability to efficiently remove aromatics such as benzene from wastewater and other process waste streams. In this process, steam serves as a highly effective stripping gas because it easily volatilizes benzene. Since benzene has a lower boiling point than water and low solubility in water, these properties make it easier to strip. This method has been used to process waste streams with benzene concentrations up to its soluble limit, reducing the stripped effluent to as low as 5 parts per billion (ppb). This approach begins with a detailed understanding of the feed stream's composition, often characterized by fouling properties that demand a robust design.
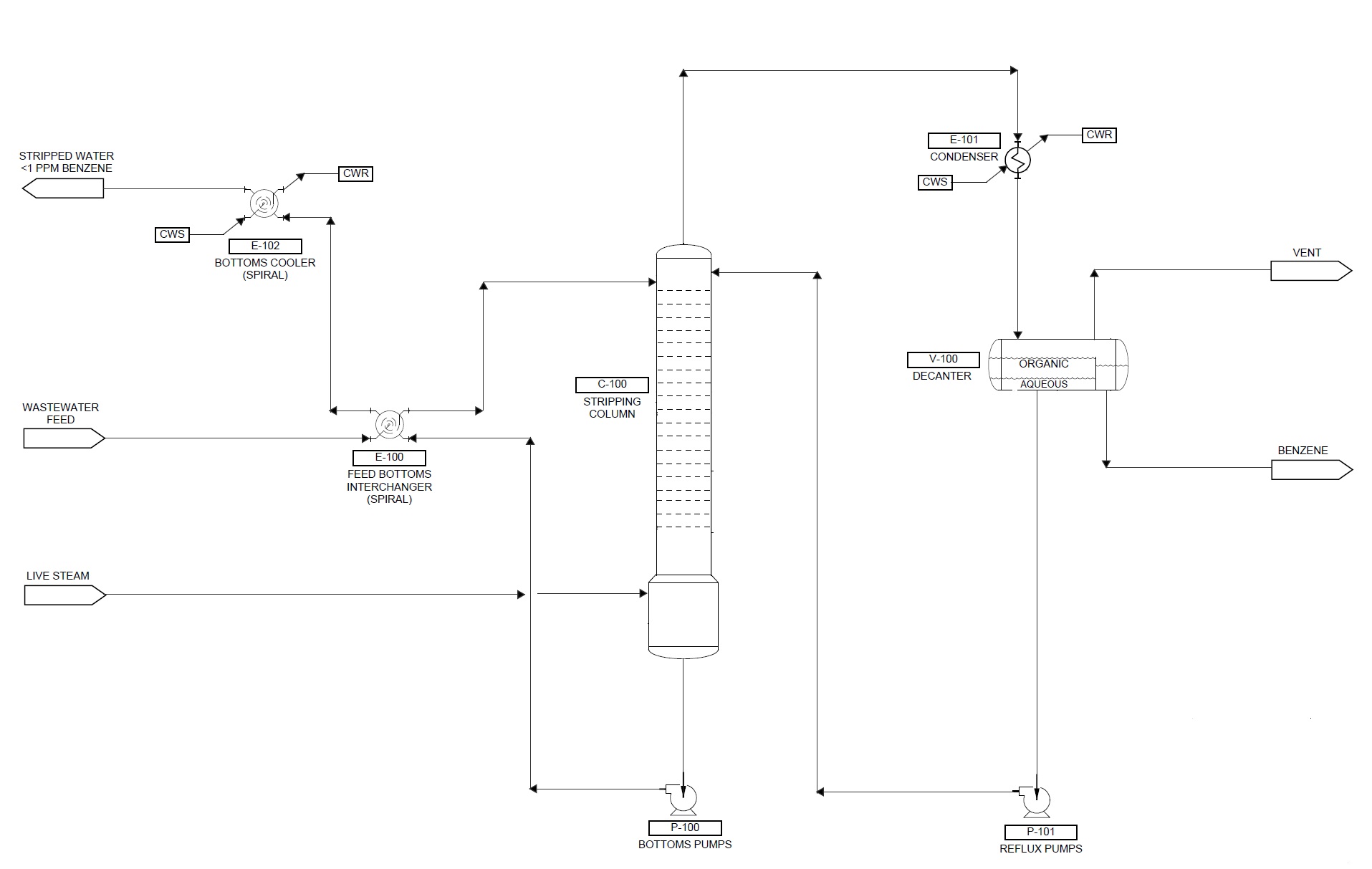
An example of the typical flow sheet for this process can be seen in FIG. 1. The process is as follows:
- Preheating the feed: Wastewater is preheated near its boiling point using heat exchange with stripped effluent, ensuring energy efficiency.
- Steam stripping: Preheated feed enters the top of the stripping column while the live steam is injected at the base. The steam effectively separates benzene from water, leaving behind a cleaner bottom product.
- Condensation and separation: Overhead water and benzene vapors are condensed and separated into two liquid phases. The benzene is then decanted off while the aqueous layer refluxes to the column.
- Handling inert gases: Stripped inert gases are routed to a flare header to maintain safe operations.
This system's mass transfer device efficiency is significantly lower than that of a typical distillation column due to water's physical properties, the large relative volatility between water and benzene, the low concentrations of benzene in the column and a very high liquid-to-vapor ratio.
CASE STUDIES
A spent caustic extraction and BTEX stripper system. A petrochemical company required a solution to remove fouling polymers from a spent caustic stream and strip benzene, toluene, ethylbenzene and xylene (BTEX) to meet strict environmental regulations. Achieving ultra-low BTEX concentrations was essential for compliance with discharge standards.
The project addressed several critical challenges, including preventing fouling caused by polymer accumulation, selecting materials resistant to corrosion from the caustic salts and achieving exceptionally low BTEX concentrations in the effluent, targeting levels below 10 ppb.
The author’s company implemented a comprehensive, modular solution tailored to the client's specific needs. The system design began with liquid-liquid extraction to remove fouling polymers from the feed stream. The pretreated stream was processed in a steam stripping column to remove ВTEX. To ensure reliability and efficiency, fouling-resistant fixed-valve traysa were installed in the stripping column, and spiral plate heat exchangers were used to preheat the feed while minimizing fouling risks. Duplex Alloy 2205 was selected for equipment in contact with the salty solution, providing resistance to corrosion in this aggressive environment.
The modular system was designed to meet stringent EPA requirements, achieving BTEX concentrations well below 10 ppb in the stripped effluent. Incorporating fouling-resistant technology and corrosion-resistant materials ensured continuous, reliable operation with minimal maintenance.
Benzene removal in ethylene plant wastewater. A client operating an ethylene plant required a solution to reduce benzene concentrations in wastewater effluent to meet strict environmental regulations. Achieving ultra-low benzene levels was a critical requirement for compliance
The project posed significant challenges, including preventing system fouling and achieving exceptionally low benzene concentrations in the stripped effluent. The system was designed to target less than 0.1 ppm benzene levels while operating at a flowrate of 200 gallons per minute.
The author’s company designed and delivered a modular system to address the client's requirements efficiently and reliably. The process involved steam stripping the wastewater to effectively remove benzene and other hydrocarbons. To mitigate fouling risks, fouling-resistant fixed-valve traysa were installed in the stripping column to prevent the accumulation of solids. Spiral plate heat exchangers were used to preheat the feed stream by recovering heat from the boiling effluent, reducing fouling risks, and enhancing energy efficiency. The precise mass transfer efficiency was accounted for, resulting from the high relative volatility, low concentration gradient and high liquid-to-gas ratio. This expertise informed the selection of optimized tray efficiency, ensuring the system could meet the required benzene removal performance.
The modular system was designed to meet stringent regulatory requirements consistently, achieving benzene concentrations well below 0.1 ppm in the stripped effluent. The integration of fouling-resistant trays and spiral plate heat exchangers is expected to ensure continuous, reliable operation with minimal maintenance needs. By combining advanced separation technology with a modular delivery model, the client was provided a cost-effective, efficient solution that facilitated compliance and enhanced operational performance.
A Cleaner Future. Benzene stripping technologies are crucial for achieving cleaner air and water by effectively removing harmful contaminants from industrial wastewater and waste streams. These methods play a key role in reducing nearby communities' environmental and health risks while enabling companies to comply with stringent environmental regulations. These technologies help create a safer, more sustainable industrial landscape by maintaining operational efficiency, ensuring minimal emissions, and allowing companies to maintain compliant benzene levels confidently.
NOTE
a Koch-Glitsch
LITERATURE CITED
1 EPA, “Violations at petroleum refineries and ethylene plants cause excess benzene and other VOC emissions in nearby communities,” February 2024. Online: https://www.epa.gov/system/files/documents/2024-02/bwonenfalert0224.pdf


Comments